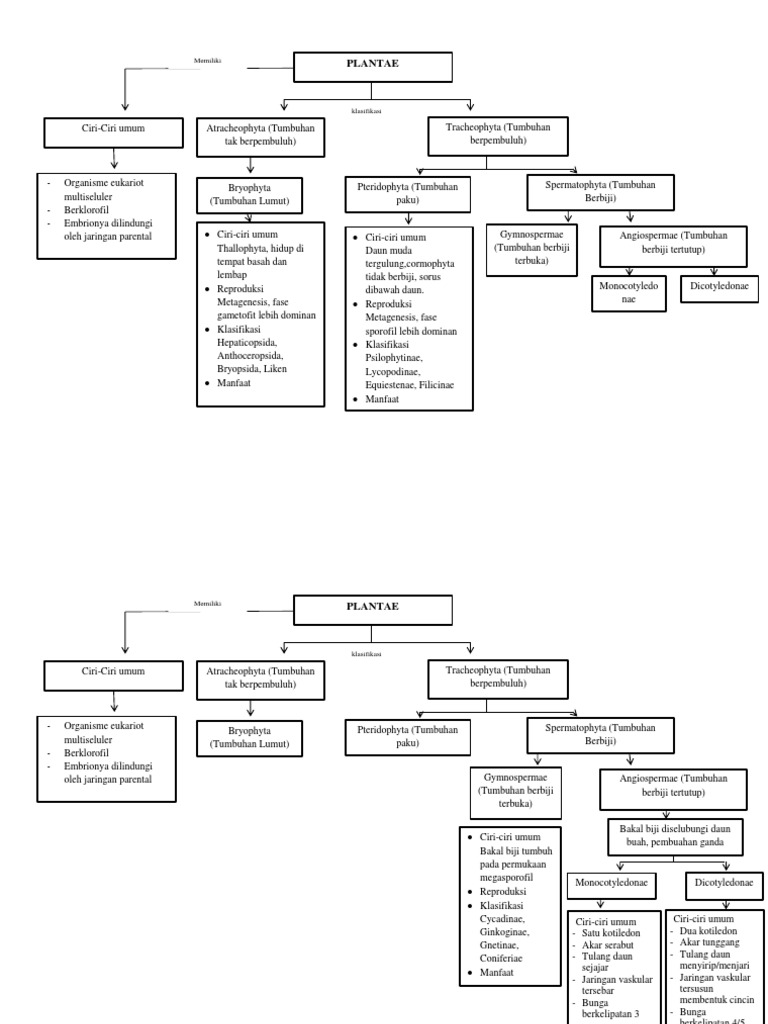
Peta Konsep Plantae
The supporting ideas in the mind map above are all different colors which helps them stand out from one anotherThis makes the mind map easier to scan. Konkrit Kelompok tumbuhan yang paling maju memiliki jaringan pengangkut berpembuluh memiliki biji sebagai organ reproduksiny a akar batang dan daun dapat di bedakan.
Tingkatan Takson dalam Klasifikasi.
Peta konsep plantae. Ketikkan komentar di sini. Tinggalkan Balasan Batalkan balasan. Peta Konsep dan Analisis Konsep Plantae.
Oleh bitar Diposting pada Mei 6 2020. Here is The Complete PDF Library Kingdom Plantae Part II - Gymnosperms And Angiospermsferns Gymnosperms. ü autotroph fotosintetik ü Dinding sel tumbuhan disusun atas senyawa selulosa ü Menyimpan kelebihan.
Dalam pembahasan ini akan mengulas pengertian kingdom plantae jenis-jenis. Peta konsep plantae beserta penjelasannya. Menemukan peranan bebagai jenis Plantae tertentu yang ada di lingkungannya terhadap ekonomi dan lingkungan B.
A short summary of this paper. USE THIS FREE MIND MAP TEMPLATE. ü merupakan organisme multiseluler ü Eukariot.
A successful marketing strategy needs to look at what your company is. Carousel Previous Carousel Next. Isikan data di bawah atau klik salah satu ikon untuk log in.
Peta Konsep Kingdom Plantae Brainly Co Id Kingdom Plantae Kingdom Plantae Modern Biology Lecture Slides Docsity Conservation Of Trna And Rrna 5 Methylcytosine In The Kingdom 5 A Mind Map Illustration Explaining Various Empirical Approaches. Dalam pembahasan ini akan mengulas pengertian kingdom plantae jenis-jenis. Peta Konsep dan Analisis Konsep Plantae.
RPP Bahasa Inggris SMP Kelas 7. Peta konsep plantae beserta penjelasannya. Pengaruh penggunaan peta konsep terhadap hasil belajar Biologi materi pokok plantae di MA NU Nurul Huda Semarang.
SeputarIlmuCom Mendengar kata Kingdom plantae didengar nya asing bagi telinga kita untuk itu disini akan mengulas apa itu kingdom plantae. Peta Konsep dan Analisis Konsep Plantae. SeputarIlmuCom Mendengar kata Kingdom plantae didengar nya asing bagi telinga kita untuk itu disini akan mengulas apa itu kingdom plantae.
Oleh bitar Diposting pada Mei 6 2020. Hati dan pankreas peta konsep dan pengaruh Efektivitas Strategi Peta Konsep Peta Konsep Pohon Jaringan Penyusunan Peta Konsep Peta Konsep Perkembangan dan Pengembanga Peta Konsep dan Analisis Konsep Plantae Peta Konsep - Interkoneksi Antar Komputer PETA KONSEP PEMBELAJARAN TARI. Documents Similar To PETA KONSEP.
Report Peta Konsep Modul 1 Please fill this form we will try to respond as soon as possible. Ciri-ciri umum plantae. Use a free tool like Coolors or ColourLOVERS to try out different color palettes.
File Peta Konsep Klasifikasi Kingdom Plantae Book Free Download PDF at Our eBook Library. Naskuriyah Naskuriyah 2009 Pengaruh penggunaan peta konsep terhadap hasil belajar Biologi materi pokok plantae di MA NU Nurul Huda. This Book have some digitalformats such us.
Metode Pembelajaran - Pengamatan terhadap tumbuhan - Diskusi. PENGEMBANGAN KATALOG TUMBUHAN SEBAGAI MEDIA PEMBELAJARAN BIOLOGI PADA MATERI PLANTAE DI SMA N 7 SEMARANG skripsi disusun sebagai salah satu syarat untuk memperoleh gelar Sarjana Pendidikan Biologi. Kingdom Plantae Pengertian Ciri Reproduksi dan Klasifikasi.
Kindle epub ebook paperbook and another formats. 1 days ago Apr 10 2021 Download Peta Konsep Modul 1 Comments. Konkrit Kelompok tumbuhan yang paling maju memiliki jaringan pengangkut berpembuluh memiliki biji sebagai organ reproduksiny a akar batang dan daun dapat di bedakan.
Published 24042012 at 632 456 in Kingdom Plantae. - 1Ciri-ciri umum plantae - Tumbuhan lumut - Tumbuhan paku - umbuhan biji Spermato phyta - Peranan plantae bagi kelangsungan hidup di bumi C. Post a comment or leave a trackback.
Monera Protista Fungi Plantae Animalia ORGANISME. NamaElva NurhasanahKelasX MIPA 3Mapel. Download Full PDF Package.
PDF Peta Konsep Modul 1 - Free Download PDF.

Peta Konsep Kingdom Plantae Cute766

Peta Konsep Plantae Kelas 10 Kumpulan Teks Ceramah Kultum Puisi Pantun Dll

Peta Konsep Plantae Kelas 10 Kumpulan Teks Ceramah Kultum Puisi Pantun Dll

Peta Konsep Tentang Tumbuhan Brainly Co Id

Rangkuman Materi Biologi Kelas X Kingdom Plantae Tumbuhan Lumut Paku Dan Tumbuhan Biji Bsb

Kelompok 2 Anisah Hasanah 09 Apriliya Setya Ningrum 10 Ppt Download

Peta Konsep Kingdom Plantae Youtube


Posting Komentar untuk "Peta Konsep Plantae"